脱裤吧

脱裤吧公告

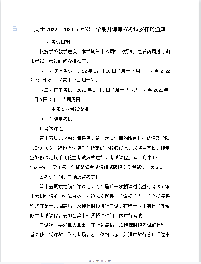
2022-2023-1学期期末考试安排及命题通知

附件下载: 附件4:试题模版及封面、试题参考答案与评分标准模板、变更考核方式申请表.zip(请务必使用本次模板)

                                                试题封面及试题模板.docx(之前发的模板不带页码,教务处重发了,请用这个带页码的模板) 

                                                附件5:期末考试试卷填报说明.docx

                                                压缩文件设置密码.jpg


                                             更正,我的邮箱是[email protected],下面截图那个不对,请大家注意发这个邮箱

                                        

 



官方微信
学院地址:脱裤吧 燕山校区4号教学楼5层、6层
 版权所有 ? 脱裤吧   |技术支持:济南资海||