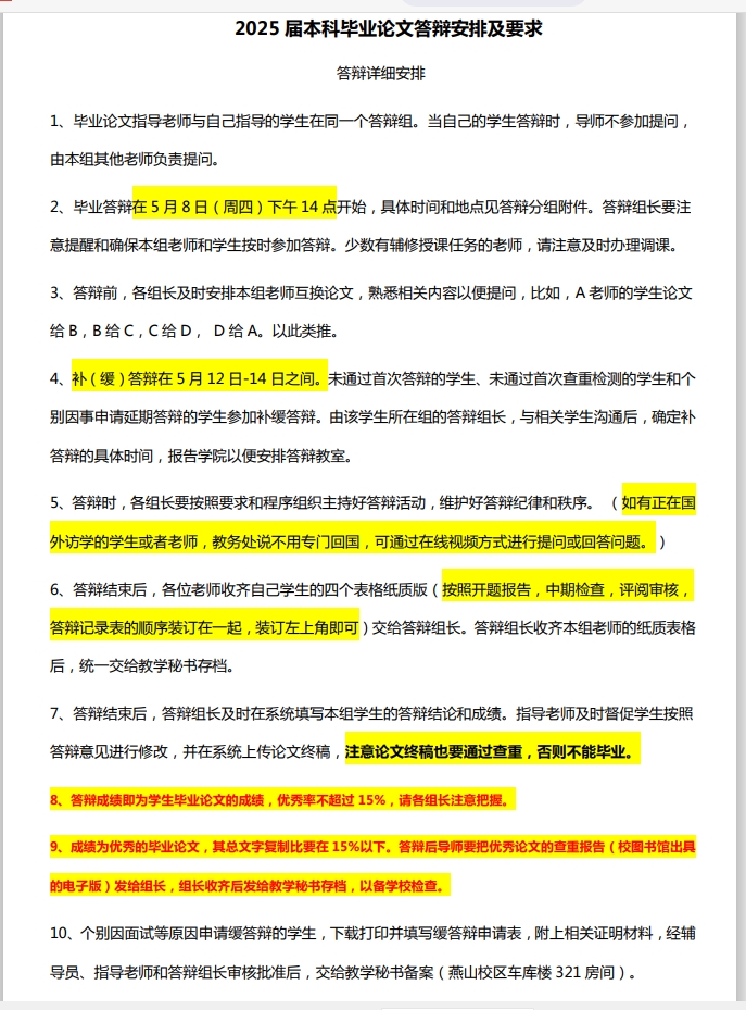
2025届本科毕业论文答辩安排及组长职责
相关下载: 1_2025届本科毕业论文答辩分组安排(教师和学生).xls 毕业论文答辩组长职责2025.docx 本科毕业论文补缓答辩申请表.doc 毕业论文四个表格装订要求.docx 如何在文档中插入手写签名.pdf
相关下载:
1_2025届本科毕业论文答辩分组安排(教师和学生).xls
毕业论文答辩组长职责2025.docx
本科毕业论文补缓答辩申请表.doc
毕业论文四个表格装订要求.docx
如何在文档中插入手写签名.pdf