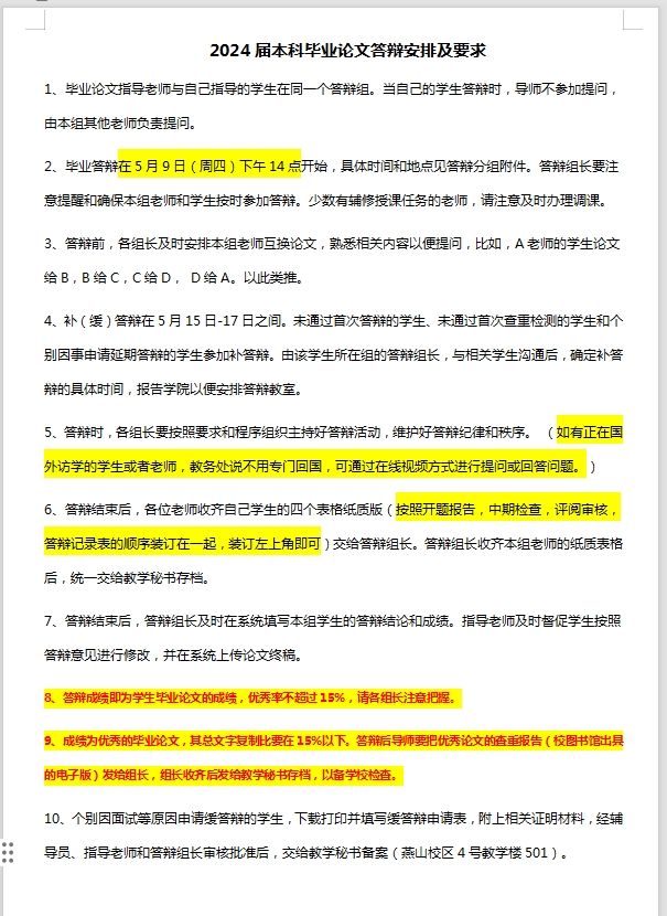
2024届本科毕业论文答辩安排及组长职责
附件下载: 2024届本科毕业论文答辩分组安排(教师和学生)(1).xls 本科毕业论文补缓答辩申请表.doc 如何在文档中插入手写签名.pdf
附件下载: 2024届本科毕业论文答辩分组安排(教师和学生)(1).xls
本科毕业论文补缓答辩申请表.doc
如何在文档中插入手写签名.pdf